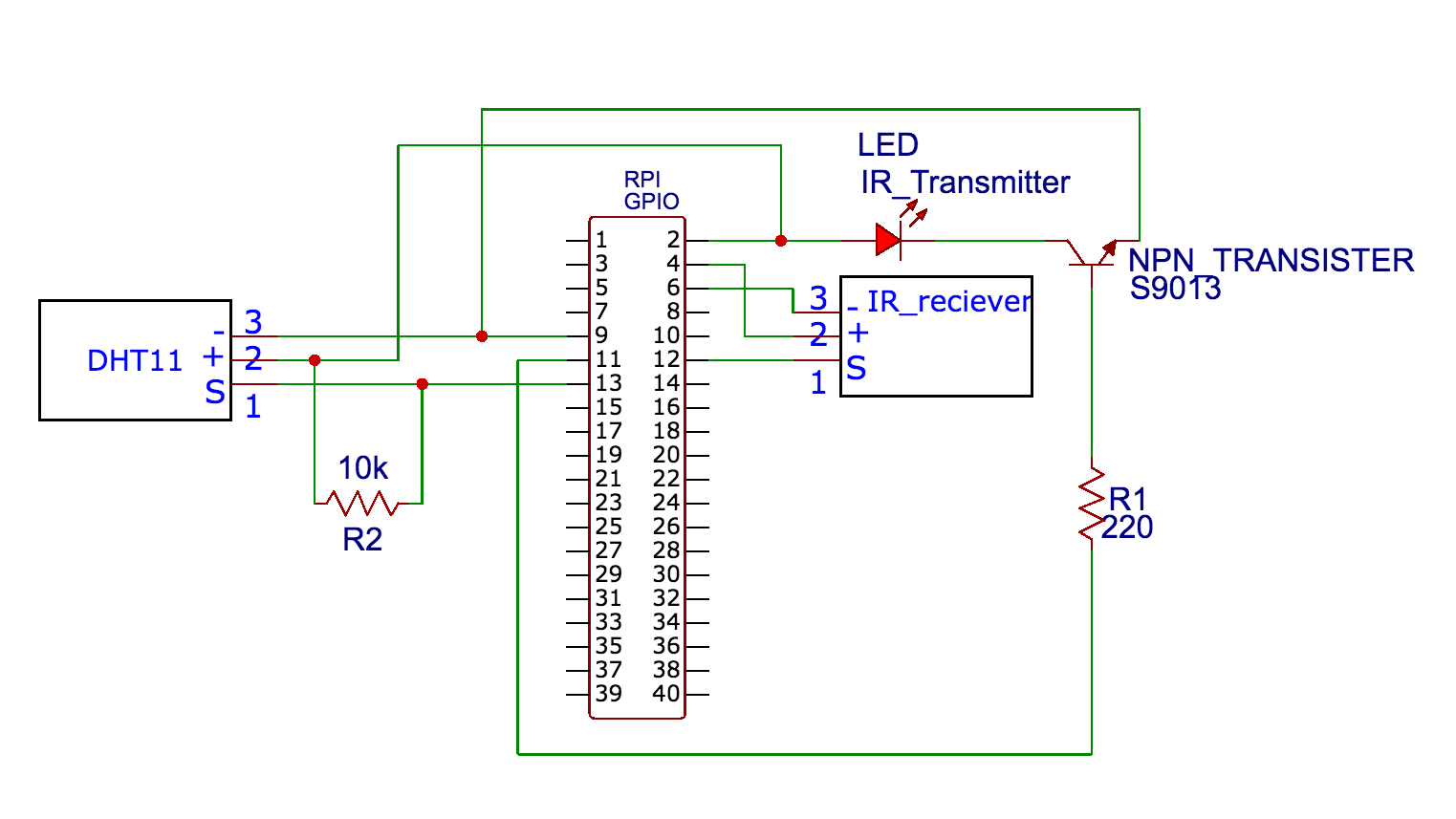
- Raspberry Pi 3 Model B * 1
- Breadboard * 1
- IR Reciever VS/HX1838B * 1
- IR Transmitter LED * 1
- NPN Transister S9013 * 1
- Temperature and Humidity Sensor DHT11 * 1
- Resister
- 220 Ω * 1
- 10k Ω * 1
- Jumper wires * 17
Reference: https://medium.com/@camilloaddis/smart-air-conditioner-with-raspberry-pi-an-odissey-2a5b438fe984
sudo apt-get install lirc
- Edit
/etc/modulesfile and add:
lirc_dev
lirc_rpi gpio_in_pin=18 gpio_out_pin=27
- Edit
/boot/config.txtfile and add:
dtoverlay=lirc-rpi
dtparam=gpio_out_pin=27
dtparam=gpio_in_pin=18
dtparam=gpio_in_pull=up
- Change
/etc/lirc/hardware.confas:
# Run "lircd --driver=help" for a list of supported drivers.
DRIVER="default"
# usually /dev/lirc0 is the correct setting for systems using udev
DEVICE="/dev/lirc0"
MODULES="lirc_rpi"
- Restart LIRC
sudo /etc/init.d/lircd stop
sudo /etc/init.d/lircd start
- Reboot raspberry pi
If the gpio is changed, please edit /etc/modules file and /boot/config.txt file, and restart LIRC and reboot.
Follow prompt and record only one button of remote controller with irrecord. The configure file will be created but the ir record will be not complete and not long enough for air conditioner. However, we still need the configure file just for a template.
irrecord -f -d /dev/lirc0 --disable-namespace <configure_file>
Record complete ir signal with mode2 for each status.
- The air conditioner remote controller sends the whole information of the status when you press any button, for example: power on, 26 degree C, volume up...etc.
- Evan you press the same button twice, the remote controller sends different information to the air condiioner.
- At least, record power on and off with the temperature you like.
- Steps:
- Ececute
mode2 -d /dev/lirc0 > power_on
- Push power button of the remote controller for turning on.
- Ctrl + C
- Ececute
mode2 -d /dev/lirc0 > power_off
- Push power button of the remote controller for turning off.
- Ctrl + C
Extract the records from mode2, and replace those of configure file made by irrecord.
python3 create_conf.py -m power_on -m power_off -c <configure_file> -o output.conf
OR
If there is a list of mode2 record files which is listed in a text file, like this:
mode2.txt
aircon_18.log
aircon_19.log
aircon_20.log
aircon_21.log
aircon_22.log
aircon_23.log
aircon_24.log
aircon_25.log
aircon_26.log
aircon_27.log
aircon_28.log
aircon_29.log
aircon_30.log
power_off.log
power_on.log
the configure file can be edited in this way:
python3 create_conf.py -l mode2.txt -c <configure_file> -o output.conf
sudo cp output.conf /etc/lirc/lircd.conf
lircd -d /dev/lirc0
irsend SEND_ONCE <configure_file> power_on
Sometimes, we want to add some functions or change the device, we have to renew the configure file.
sudo cp new.conf /etc/lirc/lircd.conf
sudo rm /var/run/lirc/lircd.pid
lircd -d /dev/lirc0
